With the development and progress of society, the requirements of management work in all walks of life are becoming more standardized,scientific and data-oriented. For example, power equipment inspection, property inspection, pipeline maintenance (oil pipelines, gas pipelines, water pipelines, etc.) as well as fire inspections, municipal inspections, etc.
Handheld terminal application summary in inspection industry
With the development and progress of society, the requirements of management work in all walks of life are becoming more standardized,scientific and data-oriented. For example, power equipment inspection, property inspection, pipeline maintenance (oil pipelines, gas pipelines, water pipelines, etc.) as well as fire inspections, municipal inspections, etc.
The role of handheld terminals in the inspection work of various industries
1. Power inspection
Power equipment inspection can effectively ensure the safety of power equipment, improve the reliability of power equipment, and ensure a minimum failure rate of power equipment. The introduction of the power inspection system has completely changed many problems in the inspection work. It does not need to install any equipment on the inspection equipment and power equipment, which greatly reduces the procurement and maintenance costs of the system; effectively ensures the inspection personnel to tour. Checking the quality, improving the safety and reliability of equipment and power equipment, eliminating potential safety hazards; using wireless networks and RFID technology to achieve information management of power equipment inspection work.

2、 Railway inspection
With the rapid development of modern society, railway facilities have become one of the important public infrastructures for economic development and are related to the daily lives of the general public. Railway facilities have their specific functions, so their management must be strengthened. At present, the railway industry mainly implements daily management and maintenance of railway facilities through the combination of daily inspection and inspection of personnel and remote monitoring systems. The daily inspection work of railway facilities is mainly to: Develop corresponding daily inspection and maintenance intervals for different types of railway facilities and the specific work content of inspection and maintenance, that is, inspection plans. The daily inspection and maintenance personnel of the railway facilities shall complete the inspection and maintenance work within the prescribed inspection cycle according to the inspection plan, record the status and operation data of the railway facilities on site, and complete the troubleshooting requirements. The manager collects the operational status and operational data of the railway facilities collected on site, arranges maintenance of the railway facilities, and updates the status of the facilities in the ledger.And make decision for the renewal of railway facilities and facilities, selection through the accumulation of the above data and data mining.

3、Pipeline inspection
The daily maintenance of pipelines is a difficult point in the pipeline transportation industry, whether it is oil pipelines, gas pipelines or water pipelines.The inspection work needs to inspect the pipeline caused by changes in the natural environment, artificially damage the pipeline, aging equipment, and operation of the auxiliary equipment.At present, pressure measuring equipment has been used to monitor the leakage of pipelines in real time, but such monitoring methods can only be discovered after an accident occurs.How to prevent it from happening, you need to send inspection personnel to conduct on-site inspections.In the face of cross-border and long-distance oil pipelines, it is especially important on how to improve inspection efficiency, maximize human and material resources, and assist with efficient tools.The traditional maintenance management methods and models in the past have been difficult to adapt to today's operational management requirements,the requirements for management informationization and standardization are getting more and more higher, especially the development of geographic information technology GIS provides technical means and guarantee for pipeline management informationization.At the same time,handheld computer PDA, a portable device,the direct combination solution of Terminal,GPS and GIS has been rapidly promoted in the oil inspection work, which brings a new technological innovation to the traditional working mode.

4、 Security inspection
With the society's requirements and continuous improvement of people's awareness of fire safety, the use of fire protection facilities in buildings is becoming more and more popular.These facilities are related to the safety of personnel and property in the building,this is no trivial matter on whether their condition is in good condition.The development of security industry professionals is far from meeting the needs of the current industry, difficult to find personnel, high cost of methods result in impossible to form a normal management model.Without proper tools, the cost of supervision is too high, the data sources are not timely and unreal, and hidden dangers cannot be dealt with in time.Speedata handheld terminal organically integrates the daily management of assets into the asset management system, realize the recording of tasks, locations, objects, time and other information involved in the daily operation process of the assets, and introduce SMS alert function.The system effectively monitors the daily work, reduces the pressure of daily management of fire assets, saves the cost of investing a large amount of manpower and material resources for asset inventory and unnecessary allocation, avoids the loss of assets caused by various factors, and improves fire management benefit.

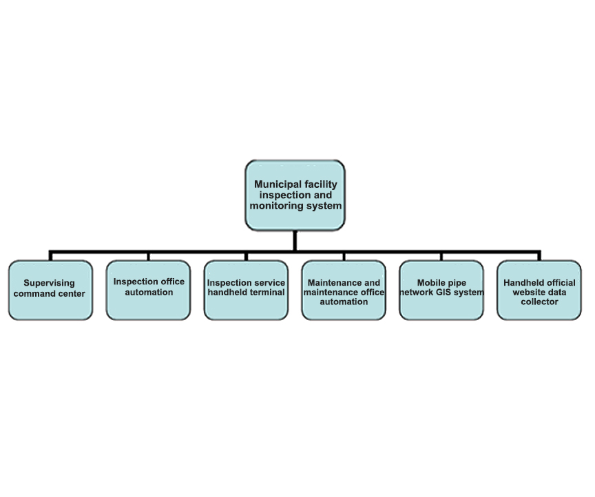
5、 Municipal inspection
The municipal manhole cover intelligent management system in this scheme integrates active radio frequency identification technology, sensing technology, geographic information technology, computer network technology and other wireless communication technologies and other Internet of Things related technologies.By building intelligent gateways on urban streets to form a basic awareness network, real-time monitoring and management of active sensing,timely warning,and command linkage of municipal facilities is realized.The construction and application of the system reduced the cost of inspection work management, speeded up the processing speed of inspection and maintenance work, improved the information level of enterprises, innovated the management mode of municipal facilities, improved the management process of municipal facilities, and comprehensively improve the level of urban refined management.

6、 Property inspection
At present, the inspection of property in the community generally adopts the more traditional recording methods such as early personnel sign-up or leadership spot checks.With the development of the times, its drawbacks are becoming more and more obvious.This patrol method has poor reliability, low efficiency, insufficient authenticity, and easy cheating. It is not easy for managers to accurately grasp the working conditions of patrol personnel.TV monitoring systems are now installed in most communities.Most people think that with TV monitoring, installing electronic patrols is a repetitive investment. The actual situation is not the case.TV monitoring is often complementary to electronic inspections.
